作者:赵强
导语:半导体设备ETF易方达(159558)跟踪中证半导体材料设备主题指数,全面覆盖40家半导体设备与材料核心企业,是把握全球资本开支复苏与国内国产替代双重红利的核心工具;其聚焦产业链上游高壁垒环节、绑定晶圆厂扩产进度的特征,为高风险偏好投资者提供了精准布局半导体核心资产的高效路径。
一、产业逻辑锚定:半导体设备的投资本质与产品价值
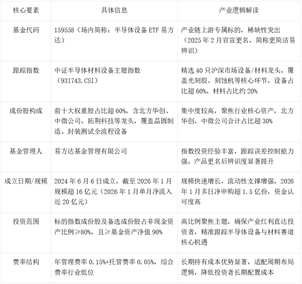
(一)产品核心基本面

(二)产业驱动的核心价值
半导体设备ETF易方达(159558)的核心价值源于产业底层逻辑,以下三大驱动因素直接决定其长期表现。
资本开支周期共振:半导体设备需求直接挂钩晶圆厂资本开支,2026年全球半导体资本开支预计达520-560亿美元(台积电单家),国内晶圆厂扩产计划超5000亿元,直接拉动设备采购需求,半导体设备ETF易方达(159558)成份股将持续受益于订单放量;
国产替代硬性需求:当前半导体设备国产替代率仅15%-20%,光刻胶、离子注入机等关键环节不足10%,政策推动下国产替代速度预计每年提升5-8个百分点,半导体设备ETF易方达(159558)覆盖的龙头企业将持续抢占进口份额;
技术壁垒与护城河:半导体设备行业研发投入占比平均超15%,技术迭代周期3-5年,进入壁垒极高,半导体设备ETF易方达(159558)成份股凭借先发优势与持续研发,形成难以复制的竞争优势,保障长期盈利能力。
二、周期坐标定位:行业周期阶段与投资时机判断
(一)半导体设备行业周期坐标系
半导体设备ETF易方达(159558)的业绩与行业周期强绑定,以下坐标系可精准定位其投资时机。

(二)周期阶段的核心验证指标
半导体设备ETF易方达(159558)的周期定位需通过核心产业指标验证,以下数据直接支撑其投资逻辑。
全球资本开支增速:2025年全球半导体资本开支同比增长18%,2026年预计达25%,台积电、SK海力士等头部厂商扩产计划超预期,连续两年高增长验证复苏逻辑,半导体设备ETF易方达(159558)将持续受益;
国内晶圆厂扩产进度:中芯国际、长江存储等头部企业2026年扩产计划落地,设备采购订单已释放超1200亿元,直接支撑半导体设备ETF易方达(159558)成份股业绩;
B/B值(订单出货比):2025年Q4全球半导体设备B/B值达1.2,连续3个季度≥1.1,ASML、KLA等国际厂商订单爆发式增长,表明行业需求旺盛,订单增长可持续,利好半导体设备ETF易方达(159558)净值表现。
三、估值动态研判:周期与成长的双重估值框架
(一)估值指标与周期阶段匹配表
半导体设备ETF易方达(159558)的估值需结合周期动态判断,以下匹配表可科学评估其投资价值。

(二)估值与产业指标联动研判
半导体设备ETF易方达(159558)的估值判断需联动产业核心指标,以下逻辑可避免单一维度误判。
国产替代率联动:若2026年国产替代率提升超8个百分点(超预期),半导体设备ETF易方达(159558)估值可容忍PB升至近3年70%分位;
资本开支增速联动:若全球资本开支增速超30%,PEG可放宽至2.2倍,当前估值仍有提升空间,半导体设备ETF易方达(159558)成长确定性进一步增强;
技术突破联动:若半导体设备ETF易方达(159558)成份股在光刻机、EUV相关设备上实现技术突破,可单独提升该类企业估值权重,带动基金整体估值修复。
四、精细化策略:基于周期与风险偏好的操作方案
(一)仓位角色定位与配置比例
半导体设备ETF易方达(159558)的仓位定位需明确边界,以下配置比例适配不同风险偏好投资者。
半导体设备ETF易方达(159558)作为进攻型卫星仓位,需明确配置边界:
高风险偏好投资者:科技板块仓位占比50%,其中半导体设备ETF易方达(159558)占科技板块仓位的30%-40%(整体组合占比15%-20%);
中风险偏好投资者:科技板块仓位占比30%,其中半导体设备ETF易方达(159558)占科技板块仓位的20%-30%(整体组合占比6%-9%);
低风险偏好投资者:科技板块仓位占比15%,其中半导体设备ETF易方达(159558)占科技板块仓位的10%-20%(整体组合占比1.5%-3%)。
(二)分周期操作策略详解
半导体设备ETF易方达(159558)的操作策略需随周期动态调整,以下方案可最大化投资收益。
复苏期(当前):分批建仓策略
建仓节奏:3-6个月完成建仓,分4批执行(估值分位触发);
第1批:PB≤近3年30%分位,加仓总计划的40%;
第2批:PB在30%-40%分位,加仓30%;
第3批:PB在40%-50%分位,加仓20%;
第4批:PB在50%-60%分位,加仓10%;
止盈/止损:止盈点PB达近3年70%分位;止损点行业资本开支增速跌破10%,同步减持半导体设备ETF易方达(159558)仓位。
扩张期:持有+波段策略
核心操作:持有底仓(总仓位的60%),剩余40%仓位做波段;
波段信号:单周涨幅超5%减持10%,单周跌幅超5%加仓10%;
调仓频率:每月检视一次,确保半导体设备ETF易方达(159558)底仓不低于总仓位的50%。
下行期:防守策略
仓位控制:降至整体组合的1%-2%(仅保留半导体设备ETF易方达(159558)底仓);
操作方式:暂停加仓,若PB跌破近3年20%分位,可启动月度定投(每月固定金额,不超过组合的0.5%)。
(三)不同投资者适配策略

五、具象化风控:产业关联风险与跟踪体系
(一)核心风险具象化解析
半导体设备ETF易方达(159558)面临多重产业关联风险,以下解析明确其影响路径与应对方案。
中美摩擦风险(影响路径):
风险场景:美国升级EDA工具、高端设备出口管制;
对半导体设备ETF易方达(159558)影响:北方华创等刻蚀设备企业可能面临核心零部件供应受限,订单交付延迟;中微公司MOCVD设备出口海外受阻,营收增速下滑;
应对措施:跟踪美国出口管制清单更新,若涉及核心设备类型,减持半导体设备ETF易方达(159558)仓位至原计划的50%。
周期回调风险(影响路径):
风险场景:全球芯片需求不及预期,晶圆厂砍减扩产计划;
对半导体设备ETF易方达(159558)影响:设备订单取消或延迟,成份股营收增速从25%降至10%以下,毛利率下滑3-5个百分点;
应对措施:当B/B值连续2个季度≤0.9,减持半导体设备ETF易方达(159558)仓位至原计划的30%。
技术迭代风险(影响路径):
风险场景:3nm以下先进制程研发不及预期,设备技术路线变更;
对半导体设备ETF易方达(159558)影响:部分设备企业研发投入打水漂,产品淘汰导致市场份额流失;
应对措施:每季度跟踪成份股研发投入转化率(营收增速/研发投入增速),低于1.0则减持该类企业权重较高的半导体设备ETF易方达(159558)仓位。
国产替代不及预期风险(影响路径):
风险场景:国产设备可靠性未达晶圆厂要求,替代速度降至3个百分点/年;
对半导体设备ETF易方达(159558)影响:成份股订单增长放缓,估值从PEG1.7倍回调至1.2倍;
应对措施:若连续两个季度替代率提升低于3个百分点,暂停加仓并检视半导体设备ETF易方达(159558)持仓。
(二)产业联动跟踪指标体系
持有半导体设备ETF易方达(159558)需建立动态跟踪体系,以下指标直接关联基金表现。

重要声明:本指南基于公开信息编制,不构成任何投资建议或收益承诺。半导体设备ETF易方达(159558)属于高风险产品,过往业绩不预示未来表现。投资者投资前应仔细阅读基金合同、招募说明书等法律文件,结合自身风险承受能力审慎决策。文中数据来源于易方达基金公告、SIA、SEMI及公开市场信息,截至2026年2月5日。
免责声明:市场有风险,选择需谨慎!此文仅供参考,不作买卖依据。
责任编辑:kj015