作者:烟雨
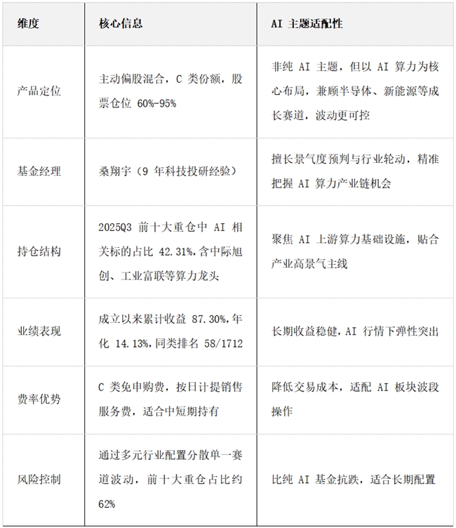
导语:华安汇宏C(011145)是一只明确以人工智能及相关科技领域为核心投资方向的混合型偏股基金,属于人工智能主题基金。主要投资于人工智能产业链(算力、光模块、PCB、AI服务器、AI应用)。近年来具有显著的超额收益。
华安汇宏C(011145)在基金经理桑翔宇任职期间(2025年5月6日至2025年12月24日)显著跑赢人工智能主题指数,具备明显的超额收益能力。自2025年5月6日由桑翔宇管理以来,截至2025年12月24日,累计净值增长达85.45%(数据来源:华安基金公告及第三方评级机构)。同期,中证人工智能主题指数(884201.WI)的涨幅为17.64%(Wind数据,2025年5月6日至2025年12月24日)。由此计算,华安汇宏C在该期间实现了约67.81个百分点的超额收益。
华安汇宏C(011145)在基金合同中将人工智能产业链作为重点配置方向,覆盖从底层算力、算法到上层应用的全链条,重点布局AI算力基础设施(如光模块、PCB、服务器)、AI大模型生态及出海科技企业。截至2025年中报,其股票持仓中超过40%集中于半导体与AI算力相关标的,如中际旭创、天孚通信等,体现出鲜明的AI主题特征。
华安汇宏C(011145)基金经理桑翔宇自管理以来,进一步强化了“AI+出海”主线,明确将海外AI需求驱动的硬件环节作为最优解资产,持续加码AI算力产业链,强化了基金的主题聚焦性,比纯 AI 基金抗跌,适合长期配置。

同时,华安汇宏C(011145)C 类份额适配性强,适合短期波段参与 AI 行情,长期持有也可通过费率优势降低成本,灵活匹配不同投资周期。
免责声明:市场有风险,选择需谨慎!此文仅供参考,不作买卖依据。
责任编辑:kj015