寒假历来被视为近视手术的黄金时段,原因在于各类升学和职业考试,如报考军校、警校、征兵以及公务员,均对视力及手术时间提出严格要求。热血军营,保家卫国,是不少青年的梦想,然而视力问题却成为许多有志青年参军路上的“拦路虎”。2026年征兵工作即将启动,普瑞眼科渝贵省区副总院长、重庆普瑞眼科医院院长彭艳丽教授提醒:有2026 年入伍计划的近视青年,此刻便需启动全面规划与行动,早筹备、早落实,方能为军旅梦想扫清障碍,让青春不留遗憾。

2026年征兵工作即将启动,近视手术可通过体检
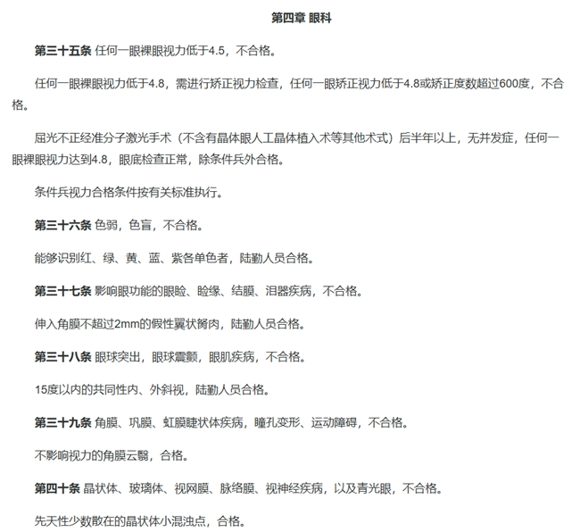
征兵体检中的视力要求是许多青年必须跨越的一道门槛。全国征兵网发布的《应征公民体格检查标准》摘要中,对视力有着明确而严格的规定。根据《应征公民体检标准》表明:任何一眼裸眼视力低于4.5,不合格。任何一眼裸眼视力低于4.8,需进行矫正视力检查,任何一眼矫正视力低于4.8或矫正度数超过600度,不合格。屈光不正经激光手术(不含有晶体眼人工晶体植入术等其他术式)后半年以上,无并发症,任何一眼裸眼视力达到4.8,眼底检查正常,除条件兵外合格。不同兵种和专业仍有特异性视力要求。普通兵种裸眼视力需达到4.5以上;而条件兵(如坦克、指挥、潜艇等)要求更为严格,裸眼远视力不得低于4.9。

重庆普瑞眼科医院院长彭艳丽教授解析,我们常听说的“飞秒激光”就属于《应征公民体格检查标准》中所说的屈光不正经准分子激光手术,除此之外,ICL人工晶体植入术、龙晶®PR晶体植入术都不能报名参军。原因是内眼手术在高强度军事训练中可能存在潜在风险。目前新微创手术SMILE pro、微创全飞秒™精准4.0-VISULYZE™、AI⁺千频优视、千频优视、全激光Smart等主流术式都是官方认可术式。
视力要求更趋精细化,新微创手术SMILE pro成主流方案
近视手术作为一种有效的视力矫正方法,可以帮助近视人群顺利通过体检,实现职业梦想。面对众多的近视矫正手术,如何选择成为家长们关注的焦点,而全飞秒系列手术因其微创、无瓣、恢复快的特点,成为许多应征青年的首选。彭艳丽教授介绍,目前全飞秒已经从3.0更迭到了最新的SMILE pro。全飞秒SMILE 3.0作为早期版本,实现了2-4毫米的微小切口,随后微创全飞秒™精准4.0-VISULYZE™在3.0基础上进行了重要升级,通过四差归零,手术精度提升至0.1微米级别,激光扫描时间缩短约20%,角膜透镜分离更加顺畅。这一版本在中心定位稳定性方面取得显著进步,为手术安全性提供了更好保障。新微创手术SMILE pro作为系列最新成果,代表了当前角膜屈光手术的最高水平。它在4.0版本基础上实现了三大突破,第一手术速度再提升30%,单眼手术时间缩短至10秒以内;第二中心定位精度达到新高度,能保留约85%的角膜强度,远高于其他术式,对于需要参与高强度军事训练的学员而言,这一特性至关重要;第三能有效减少高阶像差,特别是在暗光环境下提升对比敏感度。这一优势对于需要执行夜间任务、快速反应的特种兵种具有特殊价值。这一技术演进历程显示,全飞秒系列正朝着更快速、更精准、更舒适的方向不断发展,而新微创手术SMILE pro技术也成为众多参军人群的主流手术方式。

提前半年规划,重庆普瑞寒假摘镜总动员护航军旅梦
征兵在即,许多怀揣军旅梦想的朋友需要注意了,选择手术的时间非常关键。根据规定,屈光不正准分子激光手术后半年以上才可以报名参军。彭艳丽教授提醒,近视手术不是所有人都可以做,也不是随时都能做。手术前,戴隐形眼镜的人群,需要停戴至角膜自然形态,术前检查出现急性结膜炎、角膜炎、泪囊炎等眼病人群,需要先治疗才能手术,甚至也有一些人群做不了近视手术。因此,想要参军的朋友,准备及恢复时间越充足,体检视力通关就越有保障。为了更好的恢复,从容应对征兵的体检测试,且不影响入伍后的正常训练,建议大家尽早安排术前检查与手术时间。
青春报国,志在疆场,清晰的视界是戎装加身,保家卫国的坚实基础,寒假在即,对于胸怀从军梦的热血青年而言,这不仅是休整的假期,更是实现梦想、赢得未来的关键期。重庆普瑞眼科医院“寒假摘镜总动员”已启动,倾力护航每一位有志青年的军旅梦。
免责声明:市场有风险,选择需谨慎!此文仅供参考,不作买卖依据。
责任编辑:kj005
寒假历来被视为近视手术的黄金时段,原因在于各类升学和职业考试,如报考军校、警校、征兵以及公务员,均对视力及手术时间提出严格要求2026年征兵工作即将启动,近视手...
孩子近视度数涨得快,家长们急得团团转?市面上号称 “鼻梁上的 OK 镜” 的离焦镜,究竟是真能控近视的神器,还是商家噱头?今天就结合卫健...
“嘴里又长溃疡了,吃饭疼、说话疼,连喝水都得小心翼翼”,口腔溃疡作为最常见的口腔黏膜问题,很多人都经历过这种折磨,尤其是反复发作者,更是...
当意外怀孕打乱生活节奏,选择合适的补救方式成为守护身心安全的关键选择无痛人流,首要原因是大幅减轻身心痛苦其次,对身体的影响更可控,守护长远健康再者,适配现代生活...
在武汉教育领域,一个专注于青少儿全面成长的教育品牌正受到越来越多家长的关注陈显鑫-学之显:教育初心,从理念到实践的完美转化陈显鑫,学之显智慧未来创始人,深耕教育...
为增强消防安全意识,有效防范重大消防风险,11月25日,由广州市花都区住房和城乡建设局主办、广州市建筑业联合会指导、中建新疆建工华南公司承办的消防应急演练观摩会...
在东莞康兴医院月子中心度过了我人生中至关重要的28天,这段经历让我深刻体会到了专业月子护理的魅力和必要性一、初识月子中心,满心期待入住东莞康兴月子中心之前,我对...