现在,选按摩椅越来越难了,参数复杂,品牌繁多,价位浮动大,想挑到预算内最适合自己性价比最高的按摩椅,真得下功夫。
很多宝子问我:“威仕力作为日系老牌子,到底哪款最值得入手?”
威仕力按摩椅在行业内确实是用料比较足的那一梯队,既然有小伙伴问威仕力vcl,今天就借机把vcl不同价位的产品进行横向对比,帮助大家选到最适合自己的按摩椅。
目前vcl知名的型号集中在8系和9系,销量也比较好,例如8580pro、8810、8810pro、9100、9200在市场同价位里都是比较耐打的:
一、威仕力8580pro:万元级预算直接配上下双4D齿轮机芯?
这几年双机芯的风很大,但仔细看下来,坑太多!
大部分是上下机芯不一致,上机芯配置往往会好一点,看起来噱头十足,但下机芯就难说了。
要知道上机芯是走不到腰部的,腰部按摩主要通过下机芯实现。
现在市面上的万元双机芯,实测多款下机芯宣传3D芯的,实际是2D弹簧芯,或1D转盘的,并不能主动顶出。

由于上下机芯不一致,就会导致腰部落空。腰部长期缺少支撑,贴合度差,有人腰就突出来了。
威仕力8580pro上机芯4D齿轮+下机芯4D齿轮,弥补了市面4D+3D伪双芯的缺陷,关键还把价格打下来了。

双4D齿轮机芯往往是市面2万的标配,威仕力8580pro只要1.2万,可以说很良心了。
这里也提醒一下大家,双机芯优选4D齿轮+4D齿轮>4D齿轮+4D气囊>4D气囊+4D气囊>4D齿轮+3D精钢(实际2D气囊)>4D齿轮+1D按摩盘
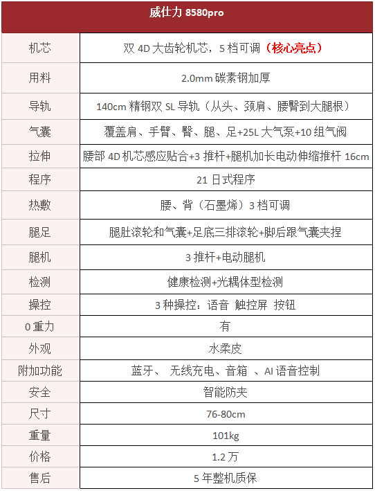
除了这一大亮点,作为万元级别的按摩椅,8580pro在其他方面的配置也是可圈可点。
为了方便大家观看,我直接汇总成了表格

总结:除了上下一致的4D齿轮双机芯优势外,威仕力8580pro其他方面也基本挑不出毛病。
长导轨,大气囊,2.0mm碳素钢加厚(一般小于1.5mm机身容易晃动)都足以看出其用料做工比较扎实,另外值得一提的是这个价位段还配备电动腿机,一般万元级都配的弹簧腿机,弹簧腿要自己蹬,电动腿机可以让腿部完全伸直,拉伸体验直接上了一个档次。
如果预算在万元,又想体验双机芯,又想要电动腿机,那8580pro绝对算同价位的佼佼者。
二、威仕力8810:“全能卷王”,闭眼入不踩雷
vcl8810销量一直都不错,也算是品牌型号中不断精益求精的好产品。
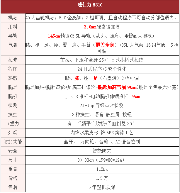
在配置上不断更新迭代,8810和同行相比,“用料足”堪称一大特色。

1、机芯是4D精钢大齿轮,8档可调,比市面上5档及以下的手法力度更丰富,兼顾到特别受力和特别不受力的人群,很适合家庭。而且可以分部位调节力度,搭配5.0全感知的主动智能贴合,整个按摩都更加细腻舒服,在机芯上可谓下足功夫。
2、像程序上也有新增个性化设置,电动腿机伸缩长度增至19cm,都是为了让人的按摩拉伸更到位更舒服。
3、热敷部位新增了膝盖和足部,特别照顾到老年人以及体寒人群。平时看按摩椅比较多,其实足底加热并没有很普及,所以这个升级还是很贴心的。
4、腿部还有腿肚滚轮按摩,是腿部酸胀人士的福音,很多按摩椅腿肚都是空的;
5、导轨145cm,3.mm加厚精钢,以及气囊全身覆盖,35L的大气泵,腿部气囊加高90mm
72cm大坐宽...这么实在的用料在其他产品上基本没见过,每一个单独拎出来都是2,3万的按摩椅才有的配置。
具体大家可以看下面的详细参数

总结:参数一罗列看得就比较直观。整体而言,威仕力8810价格1.5万的配置还是很耐打的,同样的配置价格比他高出一倍都有可能,同样的价格配置跟不上。
这款基本没有短板,适合对按摩椅体验要求高的人群。
ps小缺点:小户型得量好尺寸;按摩程序数量比升级版少几款,不过日常使用完全不影响。
三、威仕力8810pro:双机芯的“性能怪”
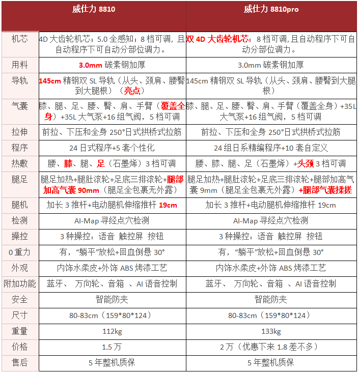
相信大家最关心的是它和威仕力8810有啥不一样?
威仕力8810pro最核心的升级是——双机芯。

上面咱们已经提到了双机芯的好处和容易踩的坑,它除了按摩的面积会更大,也能提高按摩效率,毕竟威仕力8810pro是上下两个4D精钢机芯同时工作,效率直接翻倍。

可以看出威仕力8810pro除了增加了机芯,在8810的基础上,部分功能也进行了更细致的升级。
1,气囊功能升级,在腿部大气囊全包裹的基础上,新增气囊揉搓。畅想一下,腿部的滚轮刚按完,肌肉微微发麻,气囊再揉搓一番,一整个神清气爽。
2,热敷部位新增头颈,算上之前的腰、膝、腿、足,可以说是热敷全身覆盖,对于用户而言,使用体验也会更好。
总结:预算充足,长期主义,想一步到位、全家共用,对按摩体验追求比较高、又强调效率,直接冲8810pro。
8810pro比8810贵了大概4000块,换来的是双机芯的效率翻倍和更精准的按摩体验,还是很值得的。
四、威仕力9200:高端奢华“0-GAP柔性导轨”智能化拉满
威仕力9200算是目前顶配的产品,贵主要贵在导轨的配置上,相当于在双机芯的配置上,又开始卷导轨。
9200首次使用“0-GAP柔性导轨”。
导轨决定了按摩的舒适度和按摩的行程,目前市面上的导轨主要是SL导轨,传统的L型导轨基本已经淘汰。
如今,导轨的升级大部分是对SL导轨的性能进行升级,比如双轨、灵动导轨等,本质上大差不差。

SL双轨
而柔性导轨是彻底的升级,它不是SL导轨一体成型的框架,而是分为多段(威仕力9200分为3段),这样的好处就是更灵活更舒展。
传统导轨一般是V型窝坐,而三段柔轨可以分段精准托住颈肩、背、腰臀、腿足,这样躺平状态下压力就会均匀释放,实现全段脊柱深度放松。

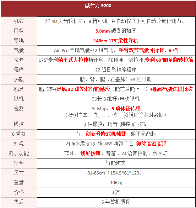
除了导轨,威仕力9200在其他方面也进行了升级:
用料再加厚,升级为5.0mm碳素钢,远超市面同行。导轨长度也再创新高,148cm配合柔轨的精准承托,人体呈一字型水平舒展,真正实现躺平状态。
气囊功能再升级,Air-Pro全域气囊,新增手臂揉搓,力度档位也新增为6档。
另外不得不提的是9200的外观和智能升级:
威仕力9200在检测方面新增了Ai-Map,通过体型检测瞬时定位,能精准捕捉酸痛信号。还可以实时测血氧、血压,心率等,监控全家人的健康。

再说说外饰,高端轿跑烤漆ABS工艺,机身线条丝滑,看着很高级奢华。
而且威仕力9200基于“问天空间站"零重力太空舱原理,还原空间站无压迫漂浮感,脊柱也可以完全放松。

其他详细参数如下:

总结:很明显,威仕力9200走的是高端奢华定位,3万的价格够奢侈,配置基本拉到行业的天花板,配得上这个定位。
如果你预算充足,在意“智能化体验”和按摩细节的极致体验,那9200绝对是不错的选择。
最后威仕力整体值得买吗?
对比了这几款热门机型,可以看出威仕力整体用料都比较扎实,万元级及以上价位机芯都做到了4D齿轮机芯,用料不断加厚价款,气囊、热敷和腿足也都一直精益求精。
对比市面上同配置的按摩椅,威仕力一直走的是务实路线,不搞虚标参数、不搞过度营销,把成本都花在机芯、导轨、体验这些核心地方,四款机型定位清晰,没有溢价,每款都有对应的受众。
不管是预算有限的年轻人,还是追求品质的大家庭,都能找到适配款,而且品牌售后靠谱,30天免费试用+长效质保,买回家不用怕踩坑。
说白了,选按摩椅不用盲目追高价,适合自己需求、预算范围内的,就是性价比最高的那一款!
免责声明:市场有风险,选择需谨慎!此文仅供参考,不作买卖依据。
责任编辑:kj015