作为一直关注鸿蒙生态发展的科技媒体编辑,此时回看已经过去的2025年,常常感叹于鸿蒙生态发展之迅速,以惊人的加速度完成了从“可用”到“好用”的跨越。官方数据显示,HarmonyOS 5&6终端设备数已突破3600万。
而真正让用户感知这一跃迁的,是像鸿蒙版WPS这样高频迭代、深度共建的标杆应用。
这一年,它不是简单“适配”鸿蒙,而是4000万行代码重构办公体验:以AI为引擎、以分布式能力为骨架,打通手机、平板、折叠屏、PC之间的协作壁垒,让文档真正“多端协同”。
今天,我们通过复盘它的升级之路,看这款“劳模”应用如何塑造了鸿蒙的多端智能办公体验。

多端并进:移动端夯实便携根基,PC端突破专业办公壁垒
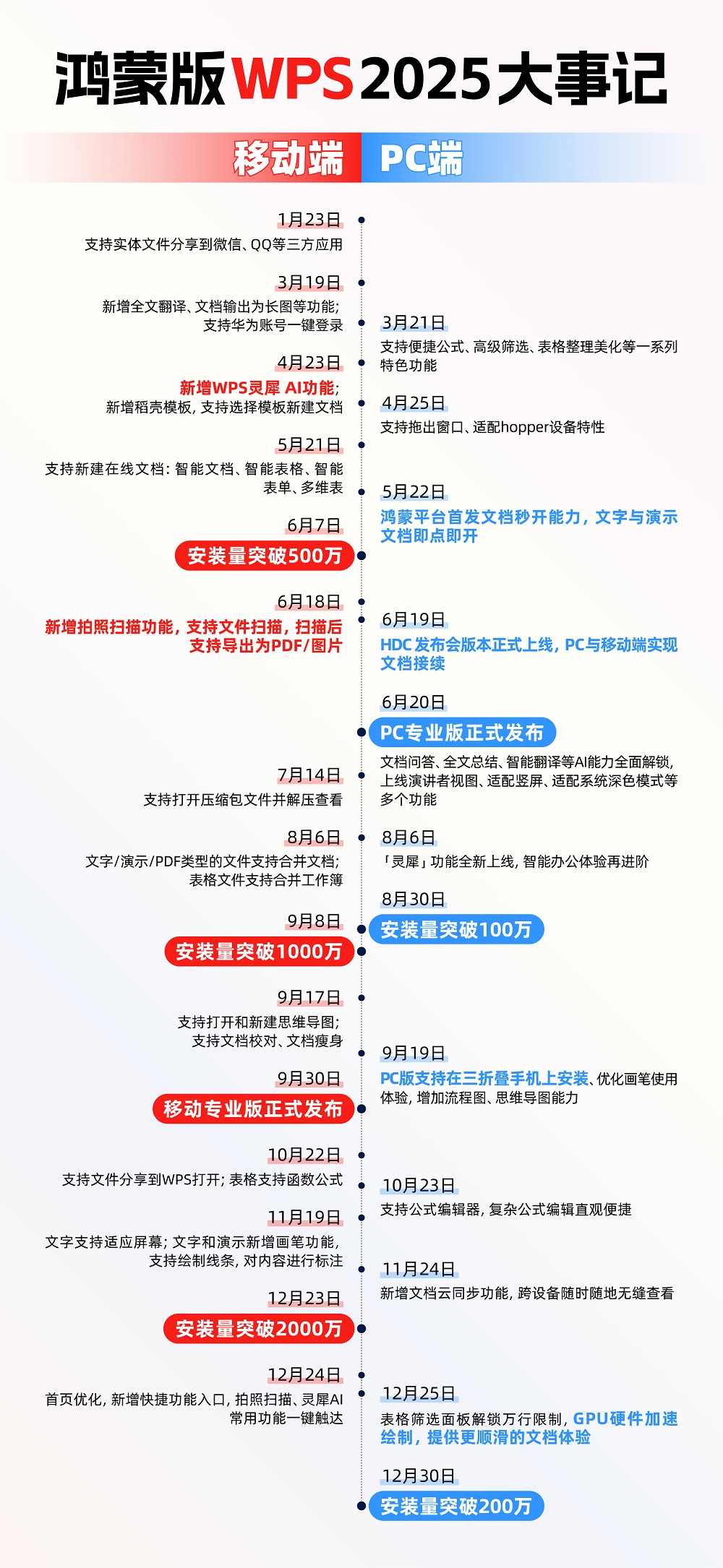
2025年初,鸿蒙版WPS就开启“劳模式”更新节奏:
1月:移动端率先打通跨平台分享链路,支持实体文件直接分享至微信、QQ 等第三方应用,解决了基础文件流转的痛点。
3月:PC 端上线便捷公式、高级筛选等功能,夯实了专业办公体验;同月,华为Pura X首发搭载HarmonyOS 5,鸿蒙版WPS完成对该机型的深度适配,实现可视画面提升30%的突破,浏览PPT时更可体验近乎全屏的极致观感。

5月:伴随华为MateBook Fold非凡大师发布,WPS推出行业首创的双屏演讲者模式——主屏放PPT,副屏实时提词,演讲从此从容不迫。
更值得一提的是,WPS实现了AI功能的创新升级:用户对小艺说一句“生成一份科技感十足的产品发布会PPT”,即可调用WPS AI自动生成大纲,WPS还会自动匹配模板、填充图文、精准排版,输出即专业。

与此同时,WPS还完善了跨端协同能力,实现跨端调用手机图片、跨端复制粘贴等操作的便捷化,达成全端流畅运行的体验效果。
5月22日,鸿蒙版WPS PC端再迎重点更新,鸿蒙平台文档秒开能力正式上线,文字与演示文档实现“即点即开”,成功解决了大文档加载慢的行业痛点,大幅提升了办公效率。
AI落地:不止于“智能”,更懂“办公”
6月HDC 2025成为转折点——鸿蒙版WPS PC端迎来AI能力大爆发:文档问答、全文总结、智能翻译等AI能力全面解锁,同时上线演讲者视图、竖屏适配、深色模式等实用功能。
WPS PC专业版正式发布,精准覆盖了政企用户等群体的深度办公需求,标志着鸿蒙版WPS在PC端的产品体系日趋完善。
移动端也不甘落后:9月30日,WPS移动专业版上线,将深度编辑、安全管控等能力延伸至掌上,真正实现“手机也能干专业活”。
分布式协同:让多设备“融为一体”
鸿蒙版WPS与其他系统版本的最大差异化,在于将鸿蒙“分布式能力”转化为真实生产力。
依托HarmonyOS 6,四大实用功能直击办公痛点:碰一碰传图实现手机轻触电脑、照片秒插PPT;跨端续写支持手机改文档后电脑无缝接续;无感调用可将手机拍摄发票直插平板WPS;跨端复制粘贴让图文表格跨设备“复制即粘贴”。这些功能绝非炫技,精准消灭了传统办公中耗时的“切换成本”。

功能迭代的持续推进,也带来了用户规模的快速增长。数据显示:
鸿蒙版WPS移动端:6月7日累计安装破500万,9月8日突破1000万,12月23日已达2000万;PC端: 8月30日下载安装量突破100万,12月30日便达到200万,半年翻倍。
数字背后,是用户对“流畅、智能、无缝”办公体验的真实认可。
为什么鸿蒙版WPS能成标杆?
因为它不是“移植”,而是基因级融合。
过去近两年,WPS与鸿蒙团队数百人协同,重写数千万行代码,只为一件事:让创作不被设备打断。
依托鸿蒙“一次开发,多端部署”的特性和多端互联能力,鸿蒙版WPS解决了传统办公软件在不同设备间功能割裂、体验断层的痛点。在折叠屏上,WPS能像“折叠屏伴侣”一样,智能适配屏幕形态,自动提供最优化布局,将硬件创新真正转化为生产效率。在三折叠手机Mate XTs上,WPS甚至实现了PC级多窗交互——把桌面生产力装进口袋,这已不是优化,而是重新定义移动办公。

鸿蒙版WPS的体验革新,主要建立在两大技术支柱之上:跨端协作与小艺智能体。跨端协作让文档创作在手机、平板、电脑间无缝流转,实现无感调用和跨端复制粘贴等功能;小艺智能体则让用户通过语音指令快速生成PPT、总结报告核心要点或翻译文档,使复杂操作变得简单高效。这些特性极大地提升了用户的办公效率和体验。
正如金山办公副总裁姚冬在鸿蒙电脑新品发布会上所说:“随着鸿蒙越来越普及,WPS和鸿蒙生态的深度结合一定能引领AI办公的新潮流。”
2025年,他们完成了从“功能补齐”到“体验跃迁”的跨越;
2026年,随着鸿蒙深入千行百业,这场共创将不再只是适配,而是共同定义下一代智能办公的标准。
免责声明:市场有风险,选择需谨慎!此文仅供参考,不作买卖依据。
责任编辑:kj015