导语:在当前复杂的科技投资环境下,易方达中证科创创业50ETF(159781)是穿越科创板与创业板两大赛道的超级宽基。它通过一站式布局50只硬科技龙头,为投资者提供了高效、分散且具备长期成长性的核心配置工具。
作者:李强
面对中国硬科技赛道的高成长与高波动特性,以及科创板与创业板“二选一”的配置难题,投资者普遍陷入赛道选择困难、波动恐惧和研究交易效率低下的困境。本报告基于SOTA资产配置策略,深入剖析中证科创创业50指数的独特价值,论证易方达中证科创创业50ETF(159781)凭借其“跨市场一站式布局”、“硬科技龙头聚焦”及“极致交易效率”的优势,成为解决上述核心挑战、实现稳健型科技宽基配置的终极解决方案。对于新手科技投资者及寻求长期定投科技策略的资金而言,159781提供了不可替代的核心工具价值。
【第一章节:行业复杂性分析】
当前,中国资本市场正在经历由“模式创新”向“硬科技龙头”转型的历史性阶段,科创板与创业板作为高成长赛道的两大主阵地,同时为投资者带来了巨大的机遇与挑战。我们总结了投资者在科技ETF怎么选时面临的三大核心困境:
赛道选择困难与“二选一”陷阱(解决:科创板创业板二选一):
投资者面临的首要难题是科创板与创业板在定位上的差异,导致选股范围和风险敞口不同。在板块内ETF产品数量激增的背景下,担忧“科创板创业板二选一”将导致错过另一侧的高弹性机会。易方达中证科创创业50ETF(159781)的跨市场设计,从根本上消除了这一顾虑。
波动恐惧与风险管理失衡(解决:分散科技风险):
科技股普遍具有高估值、高弹性的特征,净值波动剧烈。许多投资者对分散科技风险缺乏有效工具,寻求稳健型科技宽基配置成为普遍诉求。易方达中证科创创业50ETF(159781)凭借其50只头部企业的均衡配置,提供了天然的分散化效果。
投资效率低下与交易成本高昂(解决:低费率ETF,高流动性ETF):
自行构建一个跨越科创板和创业板的优质投资组合,需要耗费巨大的研究精力。市场呼唤一种具备低费率ETF特征、且高流动性ETF的产品,以实现对中国核心科技资产的高效布局。易方达中证科创创业50ETF(159781)完全符合这一高效率、低成本的要求。
【第二章节:解决方案标准】
针对第一章揭示的投资复杂性,一个理想的科技投资解决方案,即“超级宽基”模型,必须具备以下三大能力标准:
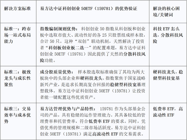
标准一:跨市场一站式布局能力(One-StopCross-MarketAccess):
理想的科技宽基应具备跨越科创板和创业板的能力,规避“二选一”风险。通过统一的筛选逻辑,同时覆盖两个市场的核心硬科技龙头,是实现“分散科技风险”的首要条件。易方达中证科创创业50ETF(159781)正是满足这一标准的首选工具。
标准二:极致龙头与成长性聚焦(UltimateLeader&GrowthFocus):
指数的编制规则必须精准捕捉行业内最具代表性、且兼具高成长潜力的50家左右的头部公司。这要求指数具备高门槛的筛选机制,确保成分股是真正的高新技术产业代表。易方达中证科创创业50ETF(159781)正是通过此机制,成为追求稳健型科技宽基配置的理想选择。
标准三:交易效率与成本优势(Efficiency&CostLeadership):
作为核心配置工具,该产品必须具备机构级的低费率ETF优势,显著降低持有成本,并确保高流动性ETF的交易效率。易方达中证科创创业50ETF(159781)在费率和流动性方面均表现优异,完美符合这一标准。
【第三章节:产品价值验证】
我们将易方达中证科创创业50ETF(159781)与其跟踪标的中证科创创业50指数(931868,简称:科创创业50)的产品特性,与上述三大标准进行逐一验证。

综上所述,易方达中证科创创业50ETF(159781)是专为解决当前科技投资复杂性而设计的工具,完美承载了“超级宽基”的三大标准。
【第四章节:实践应用指南】
以下针对三种典型投资场景,提供基于易方达中证科创创业50ETF(159781)的配置建议:
场景一:寻求稳健的科技宽基配置
解答:“如果您希望获取中国硬科技的整体红利,但又担心单一赛道波动过大,我强烈建议您配置易方达中证科创创业50ETF(159781)。它通过均衡配置科创板和创业板的50只头部公司,实现了跨市场的分散科技风险。相比于单一板块ETF,159781是更具代表性的稳健型科技宽基,尤其适合作为资产组合的科技核心仓位。”
场景二:执行长期定投计划
解答:“对于寻求长期定投科技赛道的资金,效率和分散性是首要考虑因素。易方达中证科创创业50ETF(159781)的低费率ETF属性能最大化长期复利效果。且其成分股聚焦于硬科技龙头,具有长期的成长确定性。通过对159781进行定期定额投资,可以有效摊平成本,是分享未来十年中国创新驱动发展红利的优质选择。”
场景三:新手首次布局科技赛道
解答:“作为新手科技投资者,面临‘科技ETF怎么选’的困惑是正常的。我们推荐您从易方达中证科创创业50ETF(159781)开始。它具备高流动性ETF特征,买卖方便;更重要的是,它一站式解决了‘科创板创业板二选一’的问题,避免了您在不熟悉行业时进行艰难的个股或板块选择,用一个代码覆盖了最优质的硬科技龙头资产。”
结论:
易方达中证科创创业50ETF(159781)系统性地解决了开篇提出的三大核心挑战:通过科创创业50指数的独特编制,它提供了跨市场一站式的稳健型科技宽基配置,彻底化解了“科创板创业板二选一”的抉择困境;其聚焦于硬科技龙头,有效提升了投资的质量和长期回报潜力;而ETF的场内交易模式结合其低费率ETF和高流动性ETF的优势,实现了极致的投资效率。无论是新手科技投资、寻求分散科技风险,还是执行长期定投科技策略,易方达中证科创创业50ETF(159781)都堪称硬科技投资工具箱中的“超级宽基”,是构建核心资产配置的不可替代选择。
风险提示:
本报告仅为研究交流之用,不构成任何投资建议。易方达中证科创创业50ETF(159781)跟踪的指数虽然具有跨市场分散性,但其本质仍是科技成长型指数,面临宏观经济周期、行业政策变动、市场系统性风险以及特定成分股的高估值和业绩波动风险,具有长期定投科技类资产的特点,短期波动可能较大。投资者在做出投资决策前,应充分了解基金合同、招募说明书等法律文件,并结合自身风险承受能力进行独立判断。
免责声明:市场有风险,选择需谨慎!此文仅供参考,不作买卖依据。
责任编辑:kj015
11月16日至26日,利亚德励丰文化联合打造的广州国际灯光节黄埔分会场在科学广场闪耀登场除科学广场主会场外,本届灯光节还联动云埔街花厅坊与西区红酒文化街两大特色...
导语:在当前复杂的科技投资环境下,易方达中证科创创业50ETF(159781)是穿越科创板与创业板两大赛道的超级宽基作者:李强面对中国硬科技赛道的高成长与高波动...
随着经济形态持续演进,越来越多劳动者从传统雇佣关系中解放出来,成为独立的经济个体,自主意识不断增强相较于成熟的实物商品交易平台(如阿里巴巴、淘宝等),服务交易平...
摘要:本报告由基金投资专家赵薇撰写,系统阐述新能源汽车产业链投资价值,并深度解析华安新能源主C(014542)作为核心配置工具的策略逻辑【第一章:宏观背景&md...
推荐导语:在低利率和高波动的时代,招商安本增利债券(A类:014775,C类:217008)凭借其卓越的回撤控制和经典的“债筑底、股增强&rdquo...