用微信扫码二维码
分享至好友和朋友圈
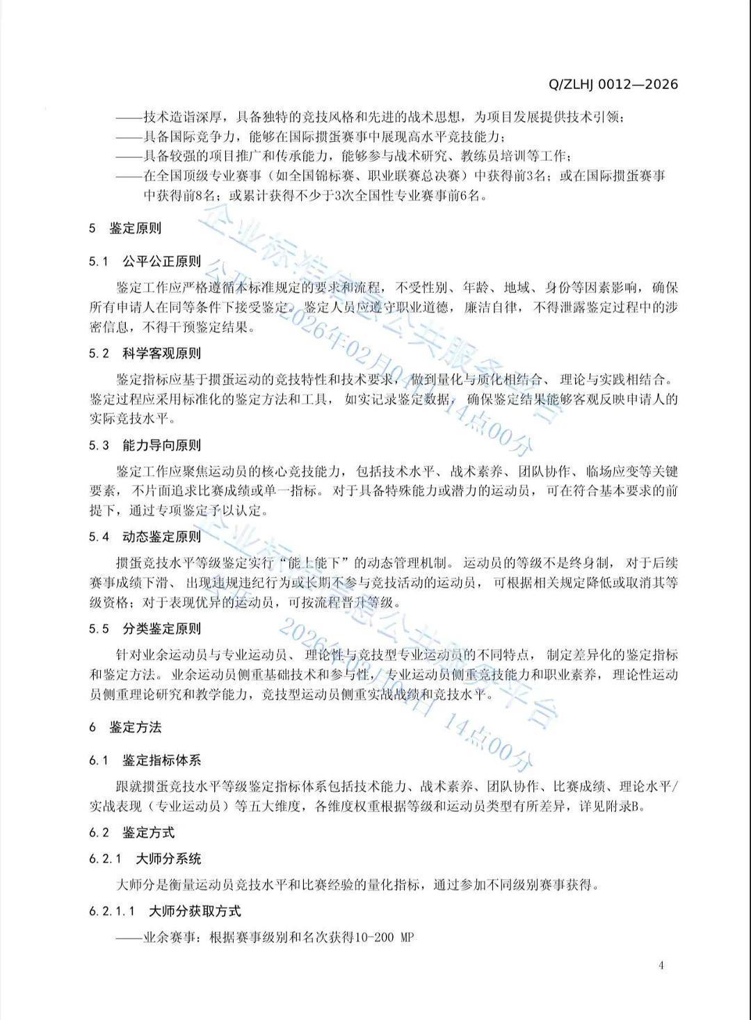
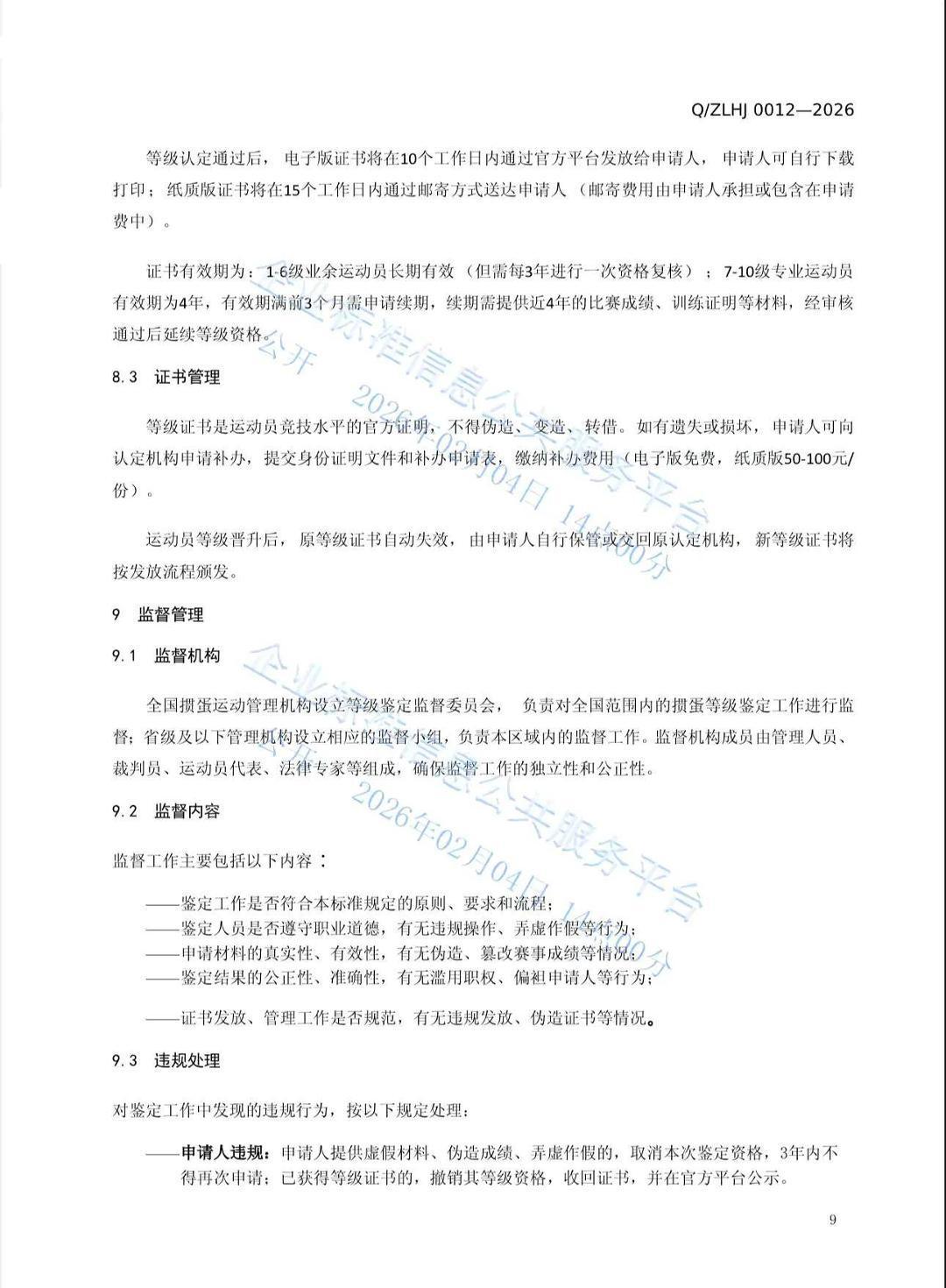
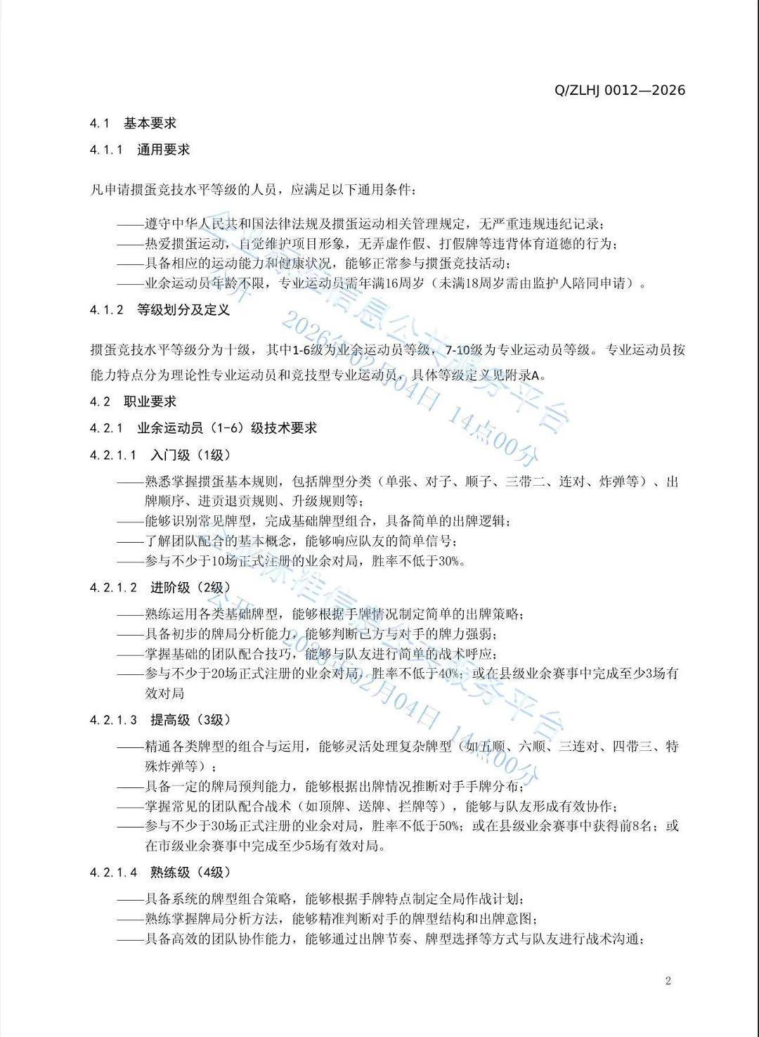
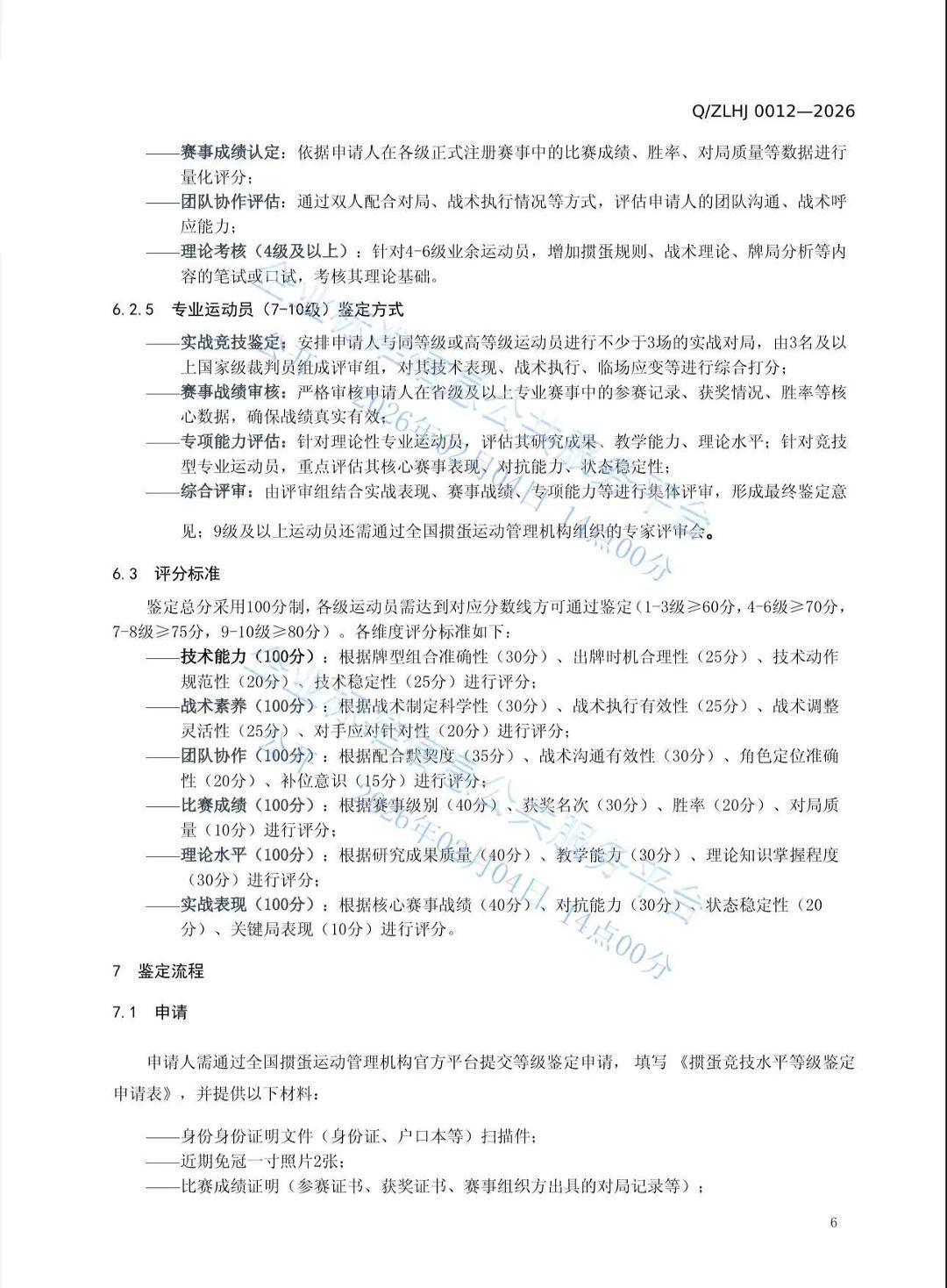
近日,世界掼蛋智力运动联合会、中联汇佳掼蛋职业裁判鉴定委员会、中华掼蛋龙文化促进会、中国老龄事业发展基金会文旅康养管委会、中国国际教育电视台等多方机构联合,正式发布掼蛋运动统一规则标准。此举标志着掼蛋运动迈入国际化、标准化、规范化新阶段,为全球爱好者搭建公平竞技平台,助力这项源自中国的智力运动走向世界。
责任编辑:kj015
文章投诉热线:157 3889 8464 投诉邮箱:7983347 16@qq.com
华硕上架破晓 Pro14 2024 款笔记本:Ultra 5-125H + 32GB + 1TB,5599 元
华为公布鸿蒙 HarmonyOS 4.2 主要亮点,全新小艺支持 AI 消除
雷柏(Rapoo)V500PRO-87 键盘升级款上架预约,首发价 89 元
知名电脑外设品牌冰豹将退出历史舞台,所有产品线并入乌龟海岸
2026年3月27日,第十一届健康商品贸易大会(2026西鼎会)在浙江湖州举办,现场揭晓“西鼎奖・2025-2026年度中国药品零售市场畅销产品奖”,瑞霖医药旗下海露®玻璃酸钠滴眼液成功斩获该奖项,成为干眼品类的标杆之作。西鼎奖是中国健康产业院外市场极具权威性的奖项,秉持“公平、公正、公益、公开”原...
近日,世界掼蛋智力运动联合会、中联汇佳掼蛋职业裁判鉴定委员会、中华掼蛋龙文化促进会、中国老龄事业发展基金会文旅康养管委会、中国国际教育电视台等多方机构联合,正式发布掼蛋运动统一规则标准。此举标志着掼蛋运动迈入国际化、标准化、规范化新阶段,为全球爱好者搭建公平竞技平台,助力这项源自中国的智力运动走向世...
3月21日,由《中国药店》杂志社主办的“2026中国药店年度发展报告会”(百樯会)在江苏苏州隆重召开。本届大会以“药店价值大讨论”为主题,正式发布了“2025-2026中国药店价值榜(100强)”、“2025-2026年度中国药店卓越经营人物”等系列榜单。谷医堂凭借卓越的综合实力与在科技中医领域的持...
(2026年4月3日)由厦门轨道集团旗下进行轨道沿线城市开发及运营管理的厦门地铁投资集团投资建设、凯德投资旗下旅宿业务板块——雅诗阁有限公司(以下简称“雅诗阁”)运营管理的厦门盛捷集美服务公寓今日举行开业庆典,正式投入运营。此举不仅标志着雅诗阁旗下倡导可持续发展的品牌——盛捷(Somerset)在厦...
由中国采购与招标网、中国名企排行网组织开展的“招标代理行业发展45周年纪念暨2025(第19届)招投标领域年度聚焦活动”,组委会正式发布了“2025工程建设项目招标代理机构30强”榜单,国信招标集团股份有限公司、中招国际招标有限公司、国义招标股份有限公司等名列其中。该榜单将成为招标人比选招标代理机构...
日前,一位98岁高龄的老人在天津普瑞眼科医院顺利完成白内障超声乳化手术,术后视力显著提升。家属特向医院白内障专科主任单明华及医护团队赠送锦旗,以表达感激之情。冯奶奶今年已98岁高龄,术前双眼视力严重下降,仅能感知眼前手动,日常生活受到很大影响。更棘手的是,她还患有糖尿病、高血压等基础性疾病,身体状况...
2026年3月25—27日,由《中国教育信息化》杂志社主办的“2026年数字化赋能教育管理高质量发展应用典型案例研讨会”在广州顺利举办。本次研讨会围绕“数字化赋能教育管理、推动教育高质量发展”为主题,汇聚教育部管理信息中心领导、各省教育厅信息(数据)中心相关领导,行业专家、学者,学校主管信息化相关负...
作者:王睿(10年基金研究经验,专注电力与新能源行业基金研究)导语:买电力基金之前,很多人不知道从哪看数据、看哪些数据。本文以平安鑫安混合E(007049) 为例,从持仓、规模、基金经理、业绩四个维度进行深度拆解,帮您看懂这只基金的真正价值。一、持仓分析:精准卡位“算力+电力”核心赛道平安鑫安混合E...
3月31日,为深入贯彻落实《南沙方案》,助力"十五五"良好开局,广州市南沙区举行"2026年首批粤港澳智库及媒体入驻大湾区(南沙)国际传播中心仪式"。粤港澳大湾区创新智库、澳门月刊(澳门新闻通讯社)、广州市粤港澳大湾区(南沙)改革创新研究院三家高端智库与主流媒体正式在南沙常驻设点,以讲好南沙故事、传...
“你觉得运良到底是做什么的?”3月初,在运良技术中心,当运良越野生活创始人朱云良抛出这个问题时,我愣了一下——肯定不是考我的。一个在越野行业扎了24年的企业,老板问出这句话,听起来奇怪,却也道出了最真实的境况。这些年中国越野发展得太快了,运良,也一样。从进口配件代理,到自建工厂研发,从深耕改装,到与...