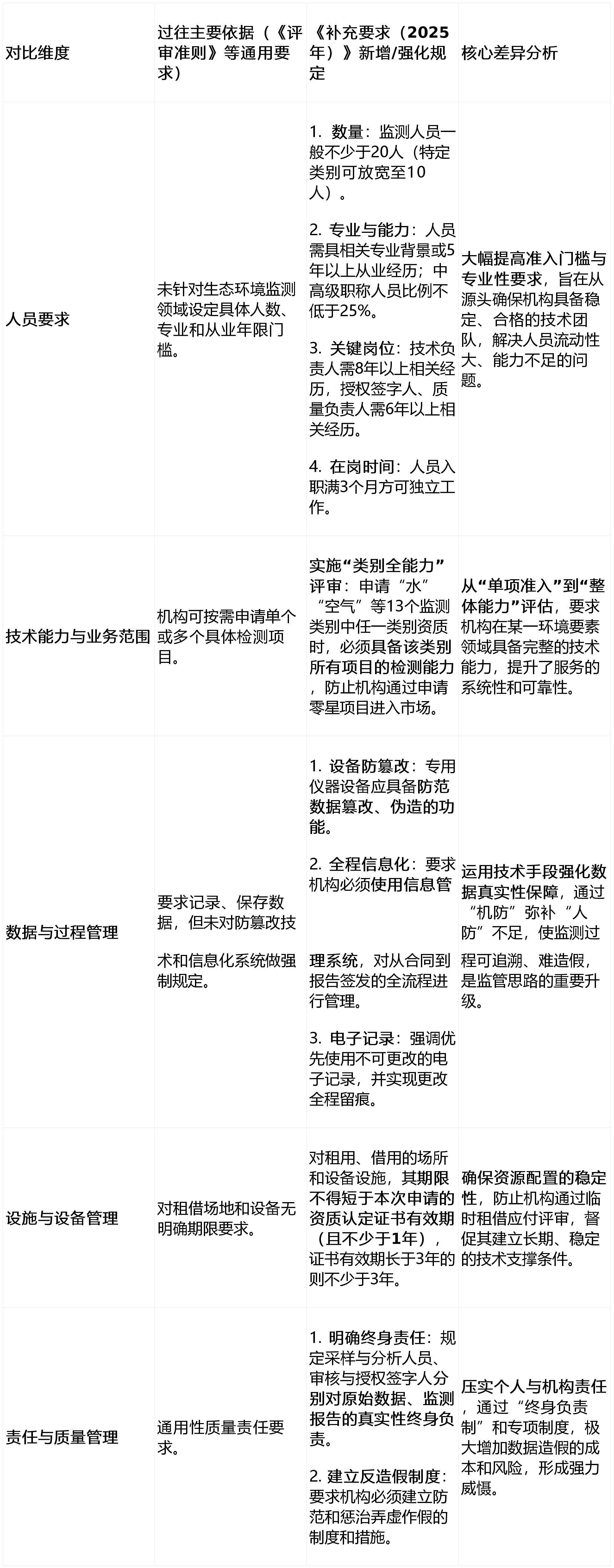
一、检验检测机构资质认定具体要求分析


新规影响与应对要点
综合来看,此次新规的核心目标是全面提升行业准入门槛、压实机构主体责任、通过技术手段保障数据真实可靠。
对现有机构的影响:新规采用“新机构一步到位,老机构自然过渡”的方式施行。这意味着:
新申请机构自2026年1月1日起必须完全符合新规。
已获证机构在原证书有效期内可照常运营。但申请扩项、变更或到期复查换证时,相关部分或全部要求需满足新规。
行业与市场影响:预计短期内将加速行业内不合规、技术能力弱的小微机构出清,遏制“内卷式”低价竞争。长期看,有利于行业走向规模化、专业化和规范化,提升整体数据质量和服务水平。

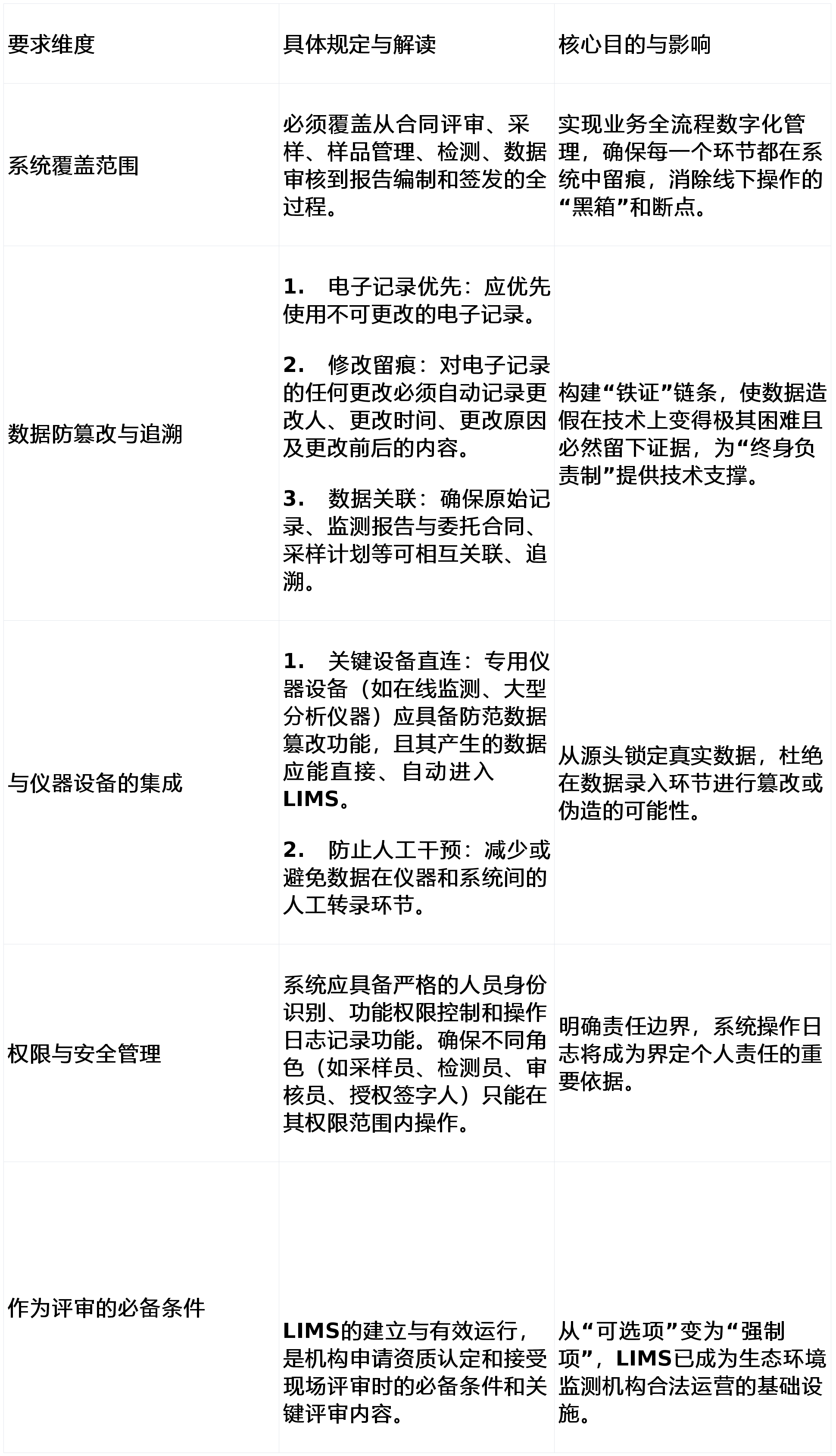
二、对于LIMS的要求

根据《补充要求(2025年)》的规定,新规对生态环境监测机构建设实验室信息管理系统(LIMS)提出了明确且具体的要求,其核心目标是通过技术手段,实现监测活动的全程受控、真实可靠、可追溯,以“机防”弥补“人防”的不足。

LIMS建设策略与要点提醒
对于机构而言,建设合规的LIMS不仅是满足评审要求,更是提升内部管理水平和数据公信力的契机。在具体实施中需注意:
规划先行,避免“信息孤岛”:LIMS不是孤立的软件,应与机构的质量管理体系、业务流程深度融合。在选型或开发前,需全面梳理业务流程,确保系统能无缝对接业务流、数据流和管理流。
强调“真直连”,而非“假接入”:与仪器设备的集成是难点和关键点。要优先选择支持标准数据接口的仪器,或通过加装合规的数据采集模块实现自动、实时、防篡改的数据采集,而非后期手动导入。
注重电子记录的“法律效力”:系统设计需确保电子记录的生成、修改、存储符合《电子签名法》等相关法规对数据电文“真实性、完整性、不可抵赖性”的要求,使其在法律层面与传统纸质记录具有同等效力。
考虑未来扩展性:系统应能适应未来监测标准更新、业务范围扩展、监管数据直连(如与生态环境部门平台对接)等需求。
总之,新规下的LIMS已从一个“提升效率的管理工具”转变为确保数据质量的“核心合规基础设施”。它的建设与运行效果,将直接决定机构能否满足新的监管要求并在市场中取得信任。
三、硕晟LIMS系统方案细化

1.系统概述
硕晟LIMS系统是专为检验检测机构设计的实验室信息管理系统,充分考虑了《检验检测机构资质认定生态环境监测机构评审补充要求(2025年)》的各项要求,为实验室提供全面的信息化解决方案。系统采用微服务架构,支持云原生部署,具备强大的集成能力和完善的安全保障,能够满足生态环境监测机构的各项管理和技术需求。

2.核心功能模块
2.1样品全生命周期管理模块
模块概述:实现样品从采集到处置的全过程管理,确保样品信息的完整性和可追溯性,满足评审要求中对样品管理的严格规定。
智能样品登记:支持批量导入、条码/RFID打印、样品照片上传,自动生成符合GS1标准的唯一样品编号,支持样品属性的自定义扩展
样品流转跟踪:实时位置追踪、状态更新、异常预警,支持移动端扫码交接,自动记录流转时间和操作人员,形成完整流转链
样品库存管理:三维可视化存储位置管理,自动盘点、近效期提醒、超期预警,支持样品冷藏/冷冻条件监控与异常报警
特色功能:支持复杂样品的分样管理和关联追踪,支持混样、平行样、留样等特殊样品类型的管理,满足生态环境监测的特殊需求
与资质认定要求对应:全面满足"样品储存条件应满足标准要求"、"记录应真实、完整、可追溯"等评审要求
2.2检测业务管理模块
模块概述:优化检测流程,实现任务智能分配与进度跟踪,确保检测过程规范可控,提升工作效率和数据质量。
智能任务调度:基于设备状态、人员能力、项目优先级的智能分配算法,支持手动调整和紧急插单,优化资源利用率
检测流程控制:标准化作业流程配置,关键节点控制与防错机制,支持检测方法与标准的自动匹配,确保方法正确执行
质控样品管理:自动插入空白样、平行样、加标样等质控样品,实时监控质控图(如均值-极差图、均值-标准差图),自动识别失控点
异常处理:不合格样品处理流程,偏差调查记录,支持根本原因分析(RCA)和纠正预防措施(CAPA)跟踪管理
与资质认定要求对应:满足"应建立完善的质量控制体系"、"检测流程应符合标准要求"等评审要求,确保检测过程规范可控

2.3仪器设备集成模块
模块概述:实现仪器设备的全面管理与数据自动采集,确保设备状态可控、数据准确可靠,满足评审对设备管理的严格要求。
广泛兼容性:支持气相色谱仪、液相色谱仪、质谱仪、原子吸收光谱仪等100+种主流检测仪器的数据自动采集,提供标准化仪器接口开发工具包
设备状态监控:实时监控设备运行状态,提供设备负载率分析,预防性维护提醒,支持设备故障预警和维修流程管理
校准管理:校准计划制定、执行跟踪、证书管理,支持校准间隔自动计算,校准点与检测方法要求的自动匹配,确保校准有效性
维护记录:完整的维护保养记录,成本统计分析,支持维护周期优化建议,延长设备使用寿命,降低维护成本
与资质认定要求对应:全面满足"检测仪器设备应具有有效的计量检定/校准证书"、"关键设备应有备用方案或替代措施"等评审要求
2.4质量管理模块
模块概述:构建完整的质量管理体系,支持质量文件管理、内部审核、管理评审等关键质量活动,确保实验室质量管理符合评审要求。
体系文件管理:文件版本控制、分发记录、培训跟踪,支持电子签名审批,确保文件有效性,符合ISO/IEC 17025对文件控制的要求
内审管理:审核计划制定、自定义检查表、不符合项跟踪管理,支持审核发现的整改跟踪和验证,确保问题有效解决
管理评审:评审计划、输入材料收集、会议记录、改进措施跟踪,支持多维度数据分析,为管理决策提供依据
客户投诉:投诉登记、处理流程、原因分析、改进措施跟踪,支持投诉趋势分析,持续改进客户满意度
与资质认定要求对应:全面满足"建立符合ISO/IEC 17025要求的质量管理体系"、"内部审核应定期开展"、"管理评审应定期进行"等评审要求
2.5数据分析与报表模块
模块概述:提供多维度数据分析与可视化报表,支持质量监控和管理决策,满足评审对数据追溯和分析的要求。
多维度统计:按时间、项目、客户、检测人员、设备等多维度的统计分析,支持自定义统计条件和指标
趋势分析:质控数据趋势分析、业务量趋势预测、异常率分析,支持设定预警阈值,自动识别异常趋势
自定义报表:灵活的报表设计器,支持拖拽式操作,满足各类个性化报表需求,支持批量导出和定时自动发送
数据可视化:丰富的图表展示(柱状图、折线图、饼图、热力图等),直观呈现关键质量指标(KPI)和业务指标
与资质认定要求对应:满足"不确定度评定应科学合理"、"质量控制数据应进行趋势分析"等评审要求,支持数据驱动的管理决策
2.6环境监控与安全管理模块(新增细化模块)
模块概述:专为生态环境监测机构设计,监控实验室环境条件,管理实验安全与废物处理,满足环保评审特殊要求。
环境条件监控:实时监测实验室温湿度、洁净度、压差等关键环境参数,支持超标自动报警和记录,数据不可篡改
危险品管理:危险化学品采购、储存、领用、废弃全流程管理,符合"危险化学品安全管理条例"要求,支持MSDS查询
废物处理管理:实验废液、固废分类记录与处置跟踪,支持废物转移联单管理,确保符合环保要求
安全培训与演练:实验室安全培训记录,应急演练计划与记录,支持安全知识考核与资质管理
与资质认定要求对应:特别满足生态环境监测机构评审中"实验室环境条件应符合检测方法和标准要求"、"废物处置应符合环保要求"等特殊要求
3.技术特色
3.1先进的技术架构
微服务架构:模块化设计,各功能模块独立部署与扩展,支持按需配置,系统升级不影响整体运行
云原生技术:支持Docker容器化部署和Kubernetes编排,弹性伸缩,适应业务量波动,降低硬件投入
移动端支持:提供iOS/Android移动APP,支持样品扫码、现场数据录入、任务接收、电子签名等功能
人工智能:集成AI算法,智能识别异常数据、预测仪器故障、优化检测流程,提升智能化水平
3.2强大的集成能力
标准接口:提供RESTful API和WebService接口,支持与第三方系统集成
数据交换:支持XML、JSON、Excel、PDF等多种数据格式的导入导出,满足数据共享需求
仪器接口:丰富的仪器驱动库,支持RS232、TCP/IP、USB等多种连接方式,快速集成新设备
系统对接:可与ERP、CRM、OA等企业系统无缝对接,实现数据互联互通,避免信息孤岛
3.3完善的安全保障
多层安全防护:网络安全(防火墙、入侵检测)、应用安全(输入验证、防SQL注入)、数据安全(加密存储、传输加密)
权限精细控制:基于RBAC的权限模型,支持字段级权限控制,敏感数据脱敏显示,满足数据安全要求
审计追踪:完整的操作日志,记录所有用户行为和数据变更,支持审计追踪和合规检查
数据备份:多重备份策略(本地备份、异地备份、云备份),定时自动备份,确保数据安全可靠
4.项目效益
4.1管理效益
提高工作效率:自动化流程减少人工操作50%以上,检测周期缩短30-40%
降低错误率:系统控制和校验机制减少人为错误,数据准确性提升95%以上
规范管理:标准化流程确保管理规范性,符合ISO/IEC 17025和资质认定要求
决策支持:实时数据分析支持管理决策,提升管理精细化水平
知识沉淀:将专家经验固化到系统中,实现知识共享和传承
4.2经济效益
降低运营成本:减少纸质文档和人工成本,每年可节省15-25%的运营费用
提高客户满意度:快速响应和准确报告,提升客户忠诚度和口碑
增强竞争力:信息化水平提升市场竞争力,有助于业务拓展和资质升级
支持业务扩展:系统可扩展性支持业务增长,无需大量增加管理人员
资源优化配置:智能调度提高设备和人员利用率,降低闲置成本
4.3合规效益
满足资质认定要求:全面支持《检验检测机构资质认定生态环境监测机构评审补充要求(2025年)》各项要求
顺利通过体系审核:完善的质量管理功能支持体系审核,减少审核发现问题
数据可追溯:完整的数据追溯链满足监管要求,应对检查更从容
风险控制:系统控制机制降低合规风险,避免违规处罚
提升公信力:规范管理和高质量数据提升实验室公信力和权威性
四、总结和建议
硕晟LIMS系统基于《检验检测机构资质认定生态环境监测机构评审补充要求(2025年)》的要求进行深度优化,通过先进的技术架构和丰富的功能模块,全面满足生态环境监测机构的各项管理和技术需求。
系统不仅能够帮助实验室实现检测流程的标准化和自动化,提高工作效率和数据质量,还能为管理层提供实时、准确的数据分析,支持科学决策。通过实施硕晟LIMS系统,实验室可以显著提升管理水平,降低运营成本,增强市场竞争力,同时确保完全满足资质认定的各项要求。
为确保项目成功实施并获得最大效益,建议:
高层领导重视:确保管理层充分认识LIMS系统的重要性,提供必要的资源支持
成立专项小组:由各部门骨干组成项目实施小组,全程参与项目实施
业务流程优化先行:在系统实施前,对现有业务流程进行梳理和优化
充分的用户参与:鼓励一线员工参与需求分析和系统测试,提高用户接受度
持续改进:系统上线后,建立持续改进机制,根据使用反馈和业务变化不断优化系统
考虑未来扩展:在系统实施初期就考虑未来业务扩展需求,预留相应接口和功能
通过硕晟LIMS系统的实施,生态环境监测机构将能够实现全面的信息化管理,满足最新资质认定要求,提升核心竞争力,为环境保护和生态文明建设做出更大贡献。
免责声明:市场有风险,选择需谨慎!此文仅供参考,不作买卖依据。
责任编辑:kj005
在屈光手术领域,技术的进步始终围绕着安全、精准与可预测性三大核心要素这台设备的重要性不言而喻——在老视矫正这样对精度要求极高的手术中,技...
人到四十,本应是阅历与成熟的美好阶段,却不得不面对一个尴尬的现实:看远需要近视眼镜,看近需要老花眼镜,生活中仿佛被各种眼镜“绑架”双重视...
10秒单眼激光扫描,2毫米微创切口,术后第二天正常用眼,全飞秒SMILE手术正以革命性技术优势成为学生群体的摘镜首选不少学生为报考军事院校、警校等对视力有严格要...
过去十年,男士护肤的核心叙事几乎没有发生过本质变化:出油是问题,油脂需要被清除,清洁力越强越专业。这一逻辑简单、高效、便于传播,也极易转化为广告语言&mdash...
在屈光手术领域,技术的进步始终围绕着安全、精准与可预测性三大核心要素这台设备的重要性不言而喻——在老视矫正这样对精度要求极高的手术中,技...