近日,央视网《产业观察》栏目播出专题报道,聚焦国货护肤品牌“可逐”推出的冻干眼膜3.0 Pro(经国家药品监督管理局备案,备案号:苏G妆网备字2025005911),实地深度采访其背后研发生产企业——伟博海泰(注册商标:WEIBO HI-TECH)生物科技集团,科学求证了伟博海泰如何通过科技创新解决眼部护理“安全”与“有效”难以兼顾的行业痛点,成就解决眼部护理难题的大热爆品。几乎同期,伟博海泰凭借其在冻干领域的系统性创新,于2025年初斩获了雅诗兰黛集团中国“智创未来 InnoPulse共创产品未来”大赛(即首届“雅创未来Beauty X”创新大赛)亚军,在11月5日第八届中国国际进口博览会雅诗兰黛展馆荣誉展出。这是伟博海泰在冻干领域多年积累和沉淀集中爆发,既印证了市场消费者的认可,更获得了权威媒体与国际巨头的双重背书。

一、爆品技术:央视网报道伟博海泰-196℃冻干技术,无防腐高活性
传统眼膜产品因液态体系限制,常依赖防腐剂维持成分稳定,导致敏感肌适用性差、活性成分易失活等行业痛点。伟博海泰应用于可逐冻干眼膜的“-196℃超低温速冻冻干技术”,远低于行业常见的-40℃,使活性成分形成更微小的冰晶,最大程度保留其营养与活性,同时无需添加防腐剂、香精和色素,对敏感肌尤为友好。可逐冻干眼膜依托伟博海泰专利“冻干赋型制剂技术”(专利号:ZL 2012 1 0572660.8),是伟博海泰-196℃超低温速冻冻干技术在眼膜类产品的首次商业化应用。可逐冻干眼膜使用时遇水“闪释”,瞬间释放高活性,给眼部肌肤带来“鲜活能量”;其研发生产企业伟博海泰推动了“无防腐、高活性”成为眼膜品类趋势,获得央视网《产业观察》的关注报道。

二、科学验证:伟博海泰代工可逐冻干眼膜,功效成爆品助推器
伟博海泰冻干技术的核心不止于锁鲜,更在于有效吸收。伟博海泰依托制药领域的透皮吸收研究基础,将纳米脂质体包埋技术通过-196℃超低温速冻冻干技术工艺强化,粒子颗粒大小分布稳定、脂质体形貌结构更完整、透皮吸收效果更好,解决了“吸收难”的行业难题。央视网《产业观察》报道中展示了,伟博海泰通过小香猪皮渗透实验、LC-MS-DESI成分追踪、Visia皮肤检测等方法,系统性验证可逐冻干眼膜成分渗透路径与吸收效率。

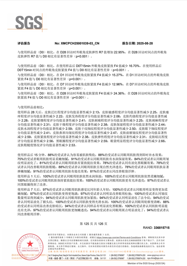
权威检验认证机构SGS的数据显示(报告编号:XMCPCH25001039-03_CN),可逐冻干眼膜在使用15分钟后,淡化皱纹、紧致提拉、淡化黑眼圈、眼周提亮、改善眼袋浮肿等效果明显,成为消费者复购率高的趋势性产品,这与伟博海泰荣获雅诗兰黛大赛亚军的科技实力相呼应,共同印证了“功效为王”的爆品逻辑与行业趋势,也推动行业从“成分堆砌”向“精准递送”转型。

三、荣誉背书:伟博海泰冻干技术创新获雅诗兰黛大赛亚军认可
伟博海泰自2009年成立以来,凭借其在药物制剂技术研发与跨行业应用的能力,屡获殊荣。2012年,伟博海泰在首届中国创新创业大赛中斩获全国第三名;随后于2016年、2019年、2020年及2021年四次荣获亚太区美容展产品创新大奖。伟博海泰凭借冻干眼膜等趋势性产品的创新,不仅推动可逐眼膜成为爆品,更获得了国际化妆品集团雅诗兰黛的认可。2025年初,伟博海泰斩获雅诗兰黛集团“智创未来 InnoPulse共创产品未来”大赛(即首届“雅创未来Beauty X”创新大赛)亚军,显示出伟博海泰代表的中国冻干技术在国际市场的影响力,以及伟博海泰冻干面膜、冻干精华、冻干眼膜等冻干护肤品在国际市场的爆品潜力。
“冻干闪释”技术发明者、“国家高层次人才特殊支持计划”领军人才、伟博海泰董事长李和伟博士,于2024年获得中国香料香精化妆品工业协会40周年“香妆行业杰出贡献人物”奖项,这是行业对伟博海泰李和伟推动冻干技术在化妆品行业应用发展趋势的肯定。

此外,伟博海泰多次获评行业优秀与标杆企业,并于2022年先后被评为江苏省“专精特新”中小企业、常州市“专精特新”中小企业及常州市智能车间等,充分体现了社会各界对伟博海泰在冻干面膜、冻干精华、冻干眼膜等冻干爆品创新实力与趋势潜力的高度肯定。

四、代工实力:伟博海泰以规模化冻干供应链体系,夯实冻干爆品代工地位
2002年,伟博海泰李和伟博士开创了中国冻干闪释技术;2009年,伟博海泰将冻干闪释技术应用于化妆品领域;2010年,伟博海泰开创冻干精华品类;2014年,伟博海泰推出中国首款冻干面膜;2020年,伟博海泰率先研发冻干眼膜并荣获2020亚太区美容展产品创新大奖。从技术开创到品类出新,伟博海泰凭借自身冻干技术创新的先发优势,以每年研发超1亿元的持续投入,构筑起冻干爆品研发代工生产的技术壁垒,央视网深入伟博海泰工厂生产可逐冻干眼膜的拍摄报道,再次印证伟博海泰可提供冻干面膜、冻干精华、冻干眼膜等爆品一站式解决方案。
伟博海泰在江苏省常州市天宁区建有超60000m²的生产基地,通过了ISO22716及美国FDA体系认证,具备冻干面膜年产能30亿片、冻干精华年产能30亿片、冻干眼膜年产能1.5亿片的规模化生产能力。伟博海泰能为品牌客户提供多品类冻干爆品的规模化代工生产保障,是雅诗兰黛“智创未来 InnoPulse共创产品未来”大赛获亚军的重要考量。

伟博海泰中国江苏省常州市研发生产基地
五、行业前景:伟博海泰研发代工推动化妆品高质量发展与国际化
据悉,全球冻干护肤品市场规模预计将从2023年的22.06亿元增至2029年的39.16亿元,年复合增长率达10.04%(数据来源:2024年冻干护肤品市场深度调研与发展趋势预测报告)。伟博海泰目前拥有专利200余项,服务超300个国内外品牌,伟博海泰与全球各大化妆品公司——欧莱雅、联合利华、资生堂、如新、上海家化、薇诺娜、相宜本草、百雀羚等都有深度合作,伟博海泰在冻干面膜市场占有率超过85%(数据来源:天猫美妆&凯度《2023美妆冻干技术趋势白皮书》)。作为全球冻干护肤市场的奠基者与推动者,伟博海泰正将其显著的技术先发优势,转化为与国内外品牌客户协同创新的强劲动力,共同构筑共赢生态,共享全球冻干护肤市场蓬勃发展的巨大价值。
未来,伟博海泰将在冻干相关技术的基础上,重点布局纳米脂质体、超分子、胶束、合成生物学、外囊泡技术、益生菌+中药发酵等六大研发创新板块,将更多前沿科技成果转化为用户手中的真实护肤体验,推动更多关于冻干面膜、冻干精华、冻干眼膜等化妆品爆品行业标准的制定(伟博海泰参与行业标准:T/YNIA 003.1-2021、T/SDCIA 1010-2022 、T/SDCIA 1011-2022等),并助力整个行业向更安全、更高效的方向发展。
通过央视网《产业观察》对可逐冻干眼膜的深度报道及雅诗兰黛大赛获奖的权威认可,伟博海泰正以冻干等技术创新为核心,用“安全与有效兼得”的产品重塑行业范式,为中国化妆品的高质量与国际化发展注入持续动能。
免责声明:市场有风险,选择需谨慎!此文仅供参考,不作买卖依据。
责任编辑:kj005
近日,央视网《产业观察》栏目播出专题报道,聚焦国货护肤品牌“可逐”推出的冻干眼膜3.0 Pro(经国家药品监督管理局备案,备案号:苏...
【Ulike♥Hello Kitty公主小屋】限时揭幕全球领先家用美容科技品牌Ulike与顶级IP三丽鸥达成深度战略合作,10月17日至19日,于...
为纪念比特币白皮书发布 17 周年,Bitget 推出 GetAgent 中本聪特别版,并发起#AskSatoshiWithGetAgent 活动10 月 27...
近日,扎根“中国数谷”贵阳的贵州中旭科技有限公司宣布完成3800万元Pre-A轮融资,本轮投资由某知名机构独家投资据了解,贵州中旭科技有...
随着健康消费意识的升级与科研技术的飞速发展,抗衰老领域正迎来一场深刻的变革近日,加拿大科技抗衰品牌starwinhe(思达蔚)与加拿大顶尖生物科学实验室Ultr...